① 平成24年11月9日 行政文書開示請求
第44回(平成24年)社労士試験で発生した「 社一・厚年」の補正疑惑を解明するため、合格基準設定における「行政文書」の開示請求。その後、第39回・第40回・第41回・第42回・第43回も追加で開示請求を行いました。

②平成24年11月29日 行政文書開示決定通知
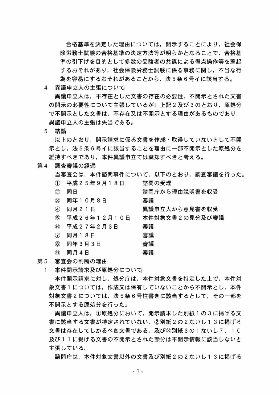
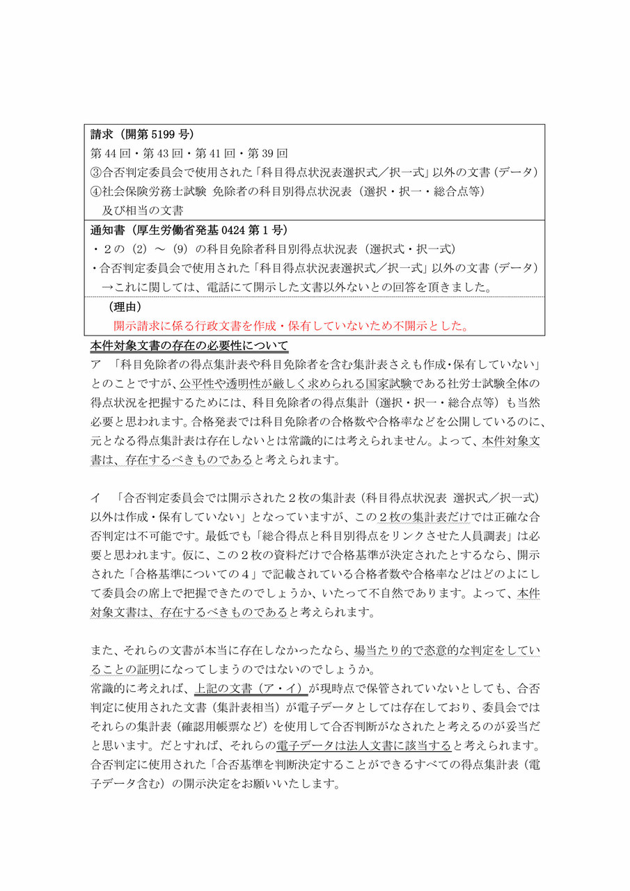
得点分布データは開示されましたが、「合格基準の考え方について」の重要部分は「黒塗り非開示」でした。
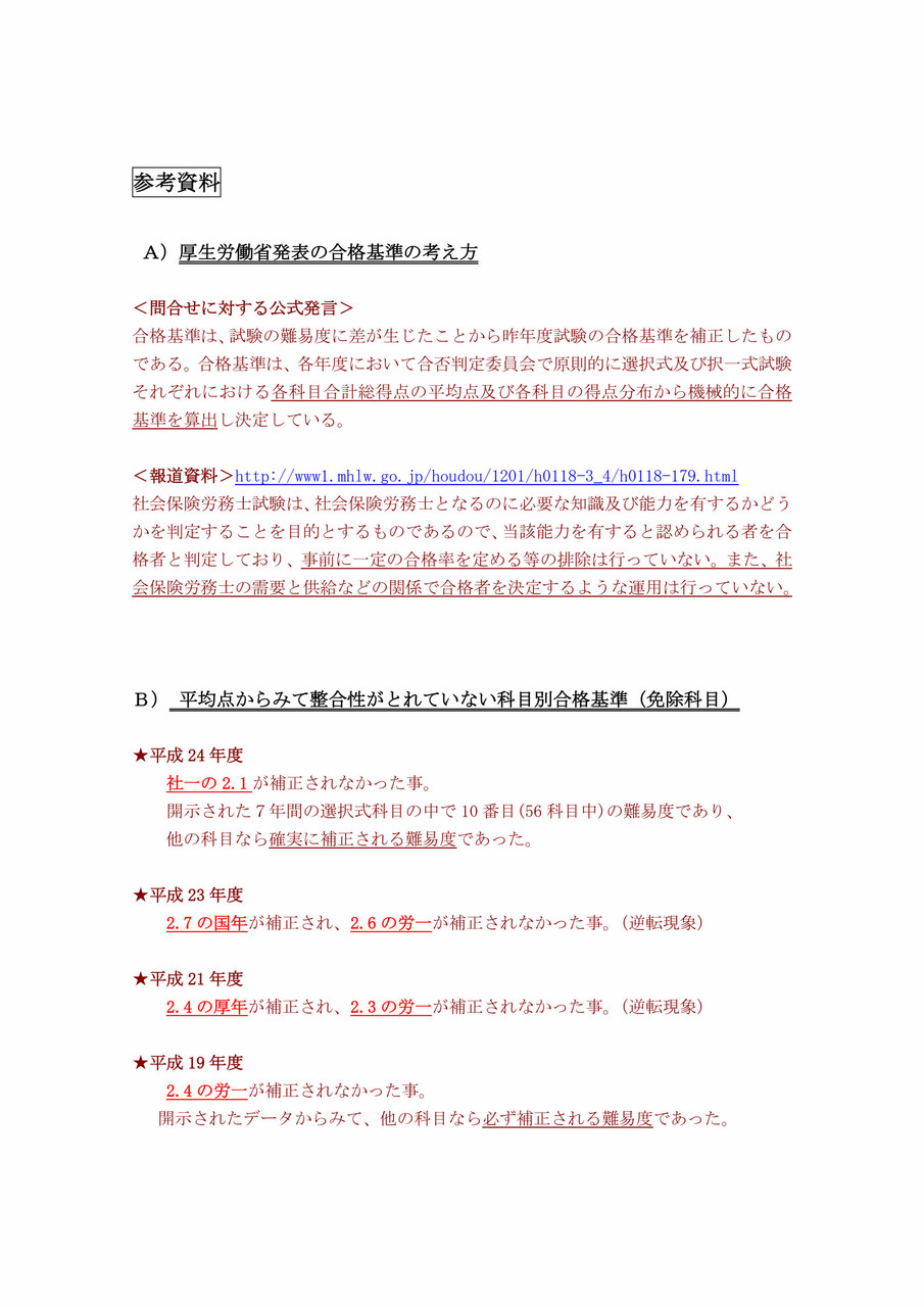
しかし、開示された「過年度の補正状況と得点分布データ」とを検証した結果、
科目別補正に整合性が取れていないと考えられる年度が散見されたので、
理由を解明するために「非開示への異議申し立て」を行い「情報公開審査会」が開かれることとなりました。
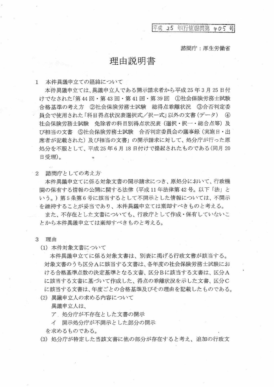
③ 【情報公開審査会】
第39回・第40回・第41回・第42回・第43回・第44回
社労士試験の「合格基準の考え方等」で、不開示となった個所への異議申立の審査。
結果は、
「全て公開せよ」となり、パンドラの箱が開くこととなりました。
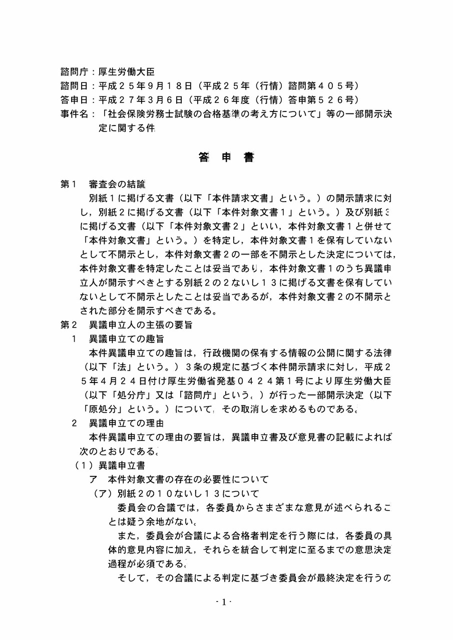
平成27年3月6日 答申書(要約)
事件名:「社労士試験の合格基準の考え方」等の一部開示決定に関する件
● 本文は内閣府資料 ( 答申書) 及び、下段に記載の本文を参照してください。
答申書の内容を要約すると
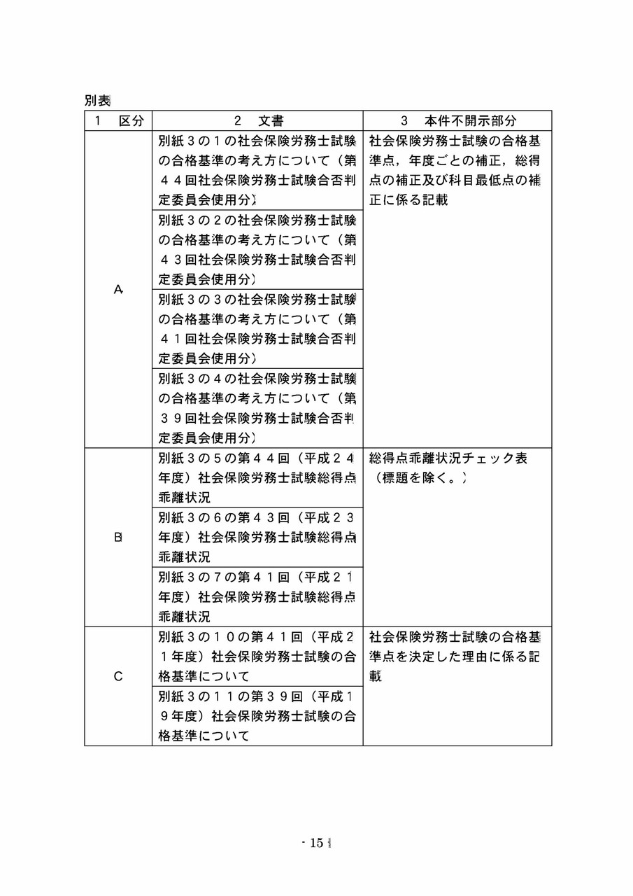
① 黒塗り不開示になっていた部分に関しては、「全て開示」せよ
② その余の文書(免除者の得点状況・各案の検討資料・議事録)については、厚労省には「存在していなかった」ので開示できない。
しかし、これら文書が存在しないこと自体が大きな疑義であると考えます。
<異議申立から答申までの全文書>
1) 平成25年6月18日 異議申立書(TKTK)
2) 平成25年9月18日 情報公開審査会への諮問について(通知)
第44回(平成24年)社労士試験で発生した「 社一・厚年」の補正疑惑を解明するため、合格基準設定における「行政文書」の開示請求。その後、第39回・第40回・第41回・第42回・第43回も追加で開示請求を行いました。

②平成24年11月29日 行政文書開示決定通知
得点分布データは開示されましたが、「合格基準の考え方について」の重要部分は「黒塗り非開示」でした。
しかし、開示された「過年度の補正状況と得点分布データ」とを検証した結果、
科目別補正に整合性が取れていないと考えられる年度が散見されたので、
理由を解明するために「非開示への異議申し立て」を行い「情報公開審査会」が開かれることとなりました。
③ 【情報公開審査会】
第39回・第40回・第41回・第42回・第43回・第44回
社労士試験の「合格基準の考え方等」で、不開示となった個所への異議申立の審査。
結果は、
「全て公開せよ」となり、パンドラの箱が開くこととなりました。
平成27年3月6日 答申書(要約)
事件名:「社労士試験の合格基準の考え方」等の一部開示決定に関する件
● 本文は内閣府資料 ( 答申書) 及び、下段に記載の本文を参照してください。
答申書の内容を要約すると
① 黒塗り不開示になっていた部分に関しては、「全て開示」せよ
② その余の文書(免除者の得点状況・各案の検討資料・議事録)については、厚労省には「存在していなかった」ので開示できない。
しかし、これら文書が存在しないこと自体が大きな疑義であると考えます。
<異議申立から答申までの全文書>
1) 平成25年6月18日 異議申立書(TKTK)
2) 平成25年9月18日 情報公開審査会への諮問について(通知)





































コメント