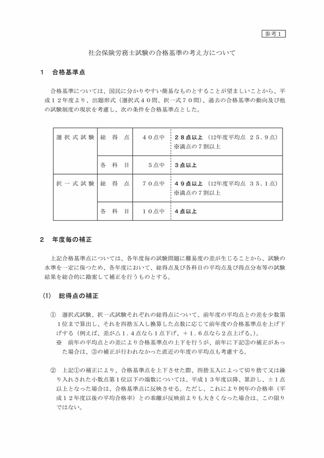
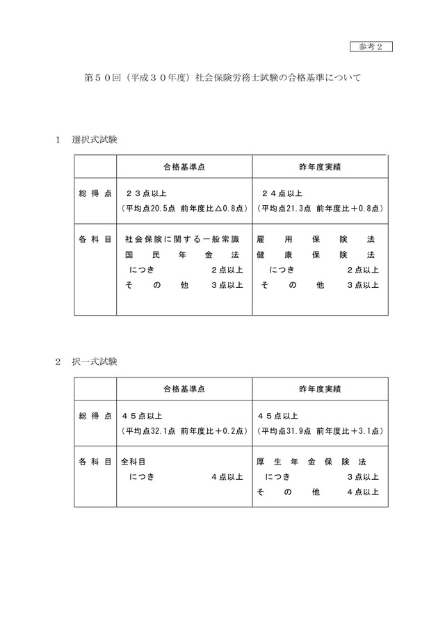
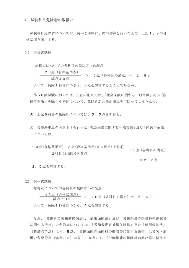
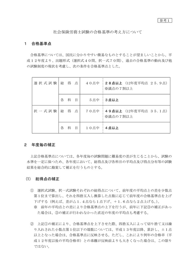
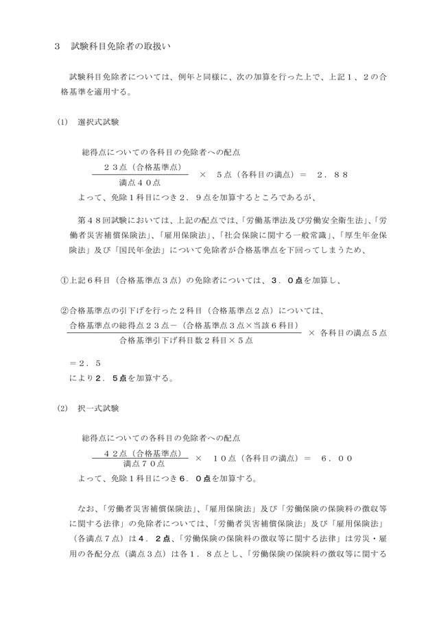
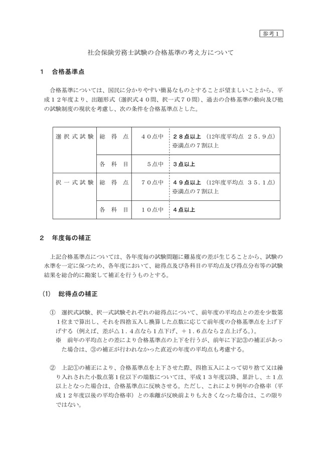
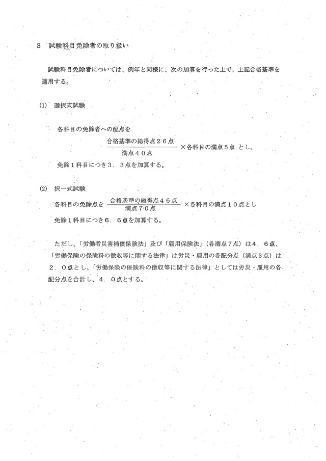
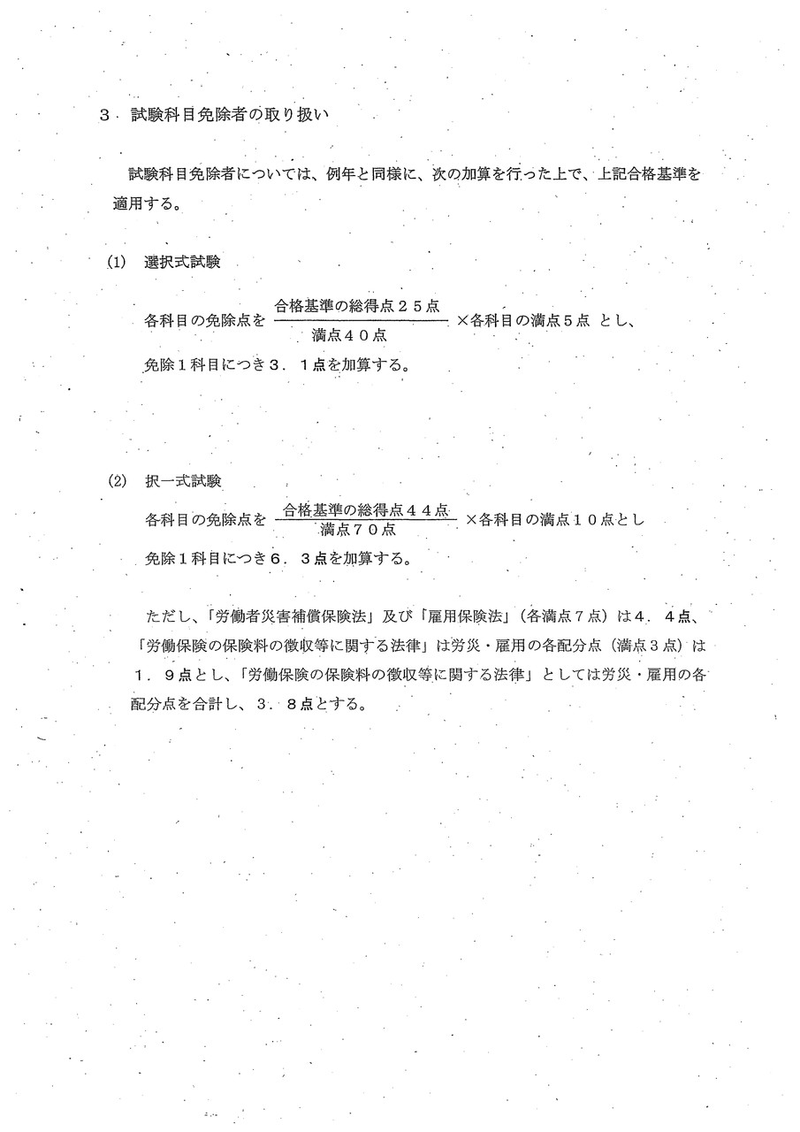
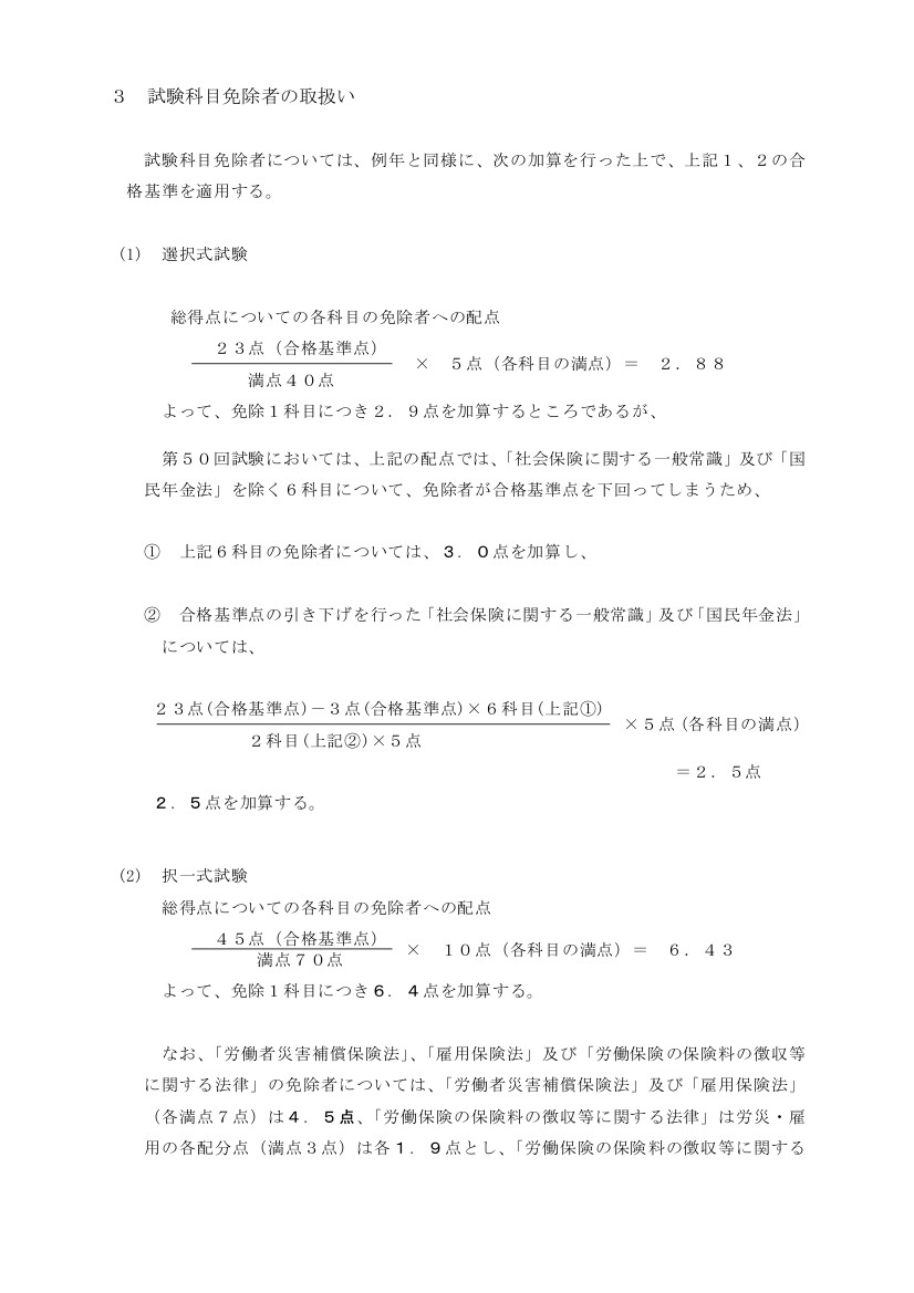
本年(第54回)以降の
厚労省「一般公開資料」及び「非公開資料=開示請求分」の掲載予定はありません。
尚、前年第53回の選択式科目補正(例外補正=追加補正)は、過去の補正基準との整合性が著しく損なわれていました。合格という観点からみれば、今回は、受験生にとってはプラス傾向でしたが・・!
これは、補正基準の「裁量範囲=恣意性」が無制限?に拡大した結果・・・とも考えられます。
⇒ よって、今後の資格学校などによる「復元データ」を元にした合格基準の予測精度は低下すると思います。(当たるも八卦 当たらぬも八卦)
過去の非公開資料などは
http://tktk0009.blog.jp/archives/cat_166225.html




























































































































































































